Conventional Signs In Ncc
Openings in an external wall must be protected if within 3 metres of a side or rear boundary see C32aiOr under C32aii if they are within 6 metres of the far boundary of an adjoining road etc if the opening is located in a storey above or a reasonable distance from ground levelOpenings must also be protected if they are within 6 metres of another non-Class 10. Expatica is the international communitys online home away from home.
Mahatma Hansraj Centre For Innovation Incubation And Entrepreneurship Home Facebook
The participants were 23 nurses patients and their families in medical and.

Conventional signs in ncc. SUB FIP conventional Installation of new building that connect sub FIP to an existing building is prohibited. Cosplayers often interact to create a subculture and a broader use of the term cosplay applies to any costumed role-playing in venues apart from the stage. Ranked among 22 out of 160 journals in the.
TITLE I CIVIL PERSONALITY. This is to prevent instances where the pumper appliance first stops at the NTFAST connected FIP and then is required to relocate to a secondary location. A must-read for English-speaking expatriates and internationals across Europe Expatica provides a tailored local news service and essential information on living working and moving to your country of choice.
CBSE Class 10 NCC Syllabus 2021-2022 for Term 1 and Term 2 is provided here. It is a propanolamine an aromatic ether a secondary alcohol and a secondary amino compound. Nanotechnology Reviews is a respected journal on nanoscience and nanotechnology where almost all the papers are co-authored by Engineers.
Among many top notch Review Papers the 60 of the published papers in the Nanotechnology Reviews NTREV are Research Articles and Regular Papers. Currently the EAU is the only oversight body that recommends ultrasonography as a first-line evaluation for patients with suspected obstructing. Cosplay a portmanteau of costume play is an activity and performance art in which participants called cosplayers wear costumes and fashion accessories to represent a specific character.
In pregnant women signs of obstruction such as a lack of ureteral jets can be used as a surrogate marker of an obstructing stone 36. Chuanming Xu Yanting Chen Fei Wang Shiying Xie Tianxin Yang. There is a bright green blue brown or red color to the water.
This is listed under condition of connection to NTFAST 11 b. CFP Explainable Artificial Intelligence and Intelligent Systems in Analysis For Complex Problems and Systems CFP Cognitive Cyber-Physical System with Artificial Intelligence for Healthcare 40 CFP Evolution of Smart Cities and Societies using Emerging Technologies Soon. Recognition the nurses communicative roles can influence quality of patients care.
2021 Volume 78 Issue 4. Costco also audits hatchery and growout facilities. Metoprolol is a propanolamine that is 1-propan-2-ylaminopropan-2-ol substituted by a 4-2-methoxyethylphenoxy group at position 1.
Special Issue after International Conference on Computing. Audits can include American Humane Certified Humane and UEP audits. 10271038 originally published September 8 2021.
CHAPTER 1 General Provisions. Any entity that lends itself to. Soluble ProRenin Receptor as a Negative Regulator of NCC Na -Cl Cotransporter Activity.
This study was a qualitative research in which collected data was analyzed by content analysis method. Type Ratings and Licence endorsement lists. The report discusses some key influences on peoples mental health examines the effect of mental health on peoples ability to participate and prosper in the community and workplace and implications more generally for our economy and productivity.
However slab edge insulation is nearly always advisable even though it is not mandated in the NCC. Costco requires animal welfare audits at slaughter in accordance with the National Chicken Council NCC Recommended Animal Handling Guidelines. Built from the ground up with major enhancements and additions to the previous version.
Costco implements animal welfare audits for laying hens. This is a sealed unit which cannot be topped up built due to the fact that batteries which are not. The NCC specifies that vertical edges of a slab-on-ground must be insulated if located in Climate zone 8 cold climate or when in-slab heating or cooling in installed within the slab.
Juridical capacity which is the fitness to be the subject of legal relations is inherent in every natural person and is lost only through death. By now it would have been covered in snow if Public Works hadnt picked that up said La Porte City Clerk Jane Whittlesey Aug 20 2021 The California Department of Public Health shared some signs of a potentially harmful algal bloom. It has a role as a beta-adrenergic antagonist an antihypertensive agent a xenobiotic and an environmental contaminant.
The NAADACNCC AP Code of Ethics the most recent version of which is effective January 1 2021 was updated to meet the needs of current addictions practiceIt is a completely new document. Rail network covering 67956 RKm 2019-20 Transport over 1233 of freight annually 2020-21 Employs over 12 million people 21648 trains run Daily 2019-20. Topical Special Issues.
Two separate EASA type rating and licence endorsement lists - flight crew are published by EASA one for helicopters and one for all other aircraft. This is the revised syllabus that was released by the board in July month after the announcement of the semester system. With in-depth features Expatica brings the international community closer together.
Imaging guidelines differ between the AUA ACR and EAU. The thermal resistance of slab-on-ground is approximately R026. NCDOT - North Carolina Department of Transportation.
Maintenance-free batteries While conventional batteries have removable caps to allow the acid levels to be checked and topped up with deionised water some manufacturers are now producing what is described as a maintenance-free battery. The inquiry final report was handed to the Australian Government on 30 June 2020 and released publicly on 16 November 2020. A candidate after laparoscopic cholecystectomy will be considered fit if 08 weeks have passed since surgery provided they are free from signs and symptoms and their evaluation including LFT and USG abdomen are normal and there is total absence.
These lists constitute the class and type of aircraft categorisations in accordance with definitions of category of aircraft class of aeroplane and type of aircraft and paragraph FCL700 and GM1. Upadacitinib sold under the brand name Rinvoq is a Janus kinase JAK inhibitor medication for the treatment of moderately to severely active rheumatoid arthritis in adults where methotrexate a drug used to treat active arthritis did not work well or could not be tolerated. It was approved for medical use in the United States and in the European Union in 2019 and was developed by.
Updated NAADACNCC AP Code of Ethics. Therefore this study was aimed to explore nurses role in nurse-patient relations.
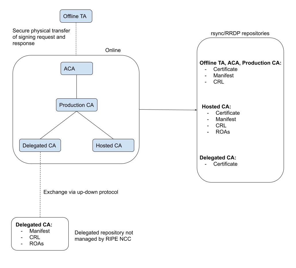
Ripe Ncc Certification Practice Statement Cps For The Resource Public Key Infrastructure Rpki Ripe Network Coordination Centre

Massively Parallel Quantification Of Crispr Editing In Cells By Trap Seq Enables Better Design Of Cas9 Abe Cbe Grnas Of High Efficiency And Accuracy Biorxiv
Conventional Signs Chart 50x75cm

Pin On Leadership Infographics Javier Garcia Verdugo Sanchez

Microorganisms Free Full Text Gut Skin Axis Current Knowledge Of The Interrelationship Between Microbial Dysbiosis And Skin Conditions Html

Ijms Free Full Text Oxidative Alteration Of Trp 214 And Lys 199 In Human Serum Albumin Increases Binding Affinity With Phenylbutazone A Combined Experimental And Computational Investigation Html

Universe Free Full Text The Metal Content Of The Hot Atmospheres Of Galaxy Groups Html

Kolhan University Ba Ncc Syllabus 2020 2021 2022 Mba

Deep Learning Methods To Generate Synthetic Ct From Mri In Radiotherapy A Literature Review Sciencedirect

Figure 2 From Performance Of A Simplified Dichotomous Phenotypic Classification Of Bicuspid Aortic Valve To Predict Type Of Valvulopathy And Combined Aortopathy Semantic Scholar

Uss Utah Lego Ship Lego Star Trek Lego Spaceship

Gravity Induced Progressive Collapse Response Of Precast Corner Supported Modular Buildings Journal Of Architectural Engineering Vol 27 No 4

Applied Sciences Free Full Text Zingiber Mioga Extract Improves Moisturization And Depigmentation Of Skin And Reduces Wrinkle Formation In Uvb Irradiated Hrm 2 Hairless Mice Html

Frontiers Impact Of Probiotic Bacteria On Respiratory Allergy Disorders Microbiology

Acg S Basic Guide To Military Unit Symbols Military Tactics Military Units Military

Cancers Free Full Text Clearing Up Clear Cell Clarifying The Immuno Oncology Treatment Landscape For Metastatic Clear Cell Rcc Html

Capital Turnaround An 850 Seat Entertainment Venue In Navy Yard Opens This Summer Npr

Best Made Projects Conventional Signs Used In Field Sketching Map Signs Cool Things To Make

Elucidating The Structure Of The W And Mn Sites On The Mn Na2wo4 Sio2 Catalyst For The Oxidative Coupling Of Methane Ocm At Real Reaction Temperatures Sciencedirect

Energies Free Full Text Three Dimensional Inverse Design Of Low Specific Speed Turbine For Energy Recovery In Cooling Tower System Html

Capital Turnaround An 850 Seat Entertainment Venue In Navy Yard Opens This Summer Npr

First Use Of Novel 3d Imaging Technology In Pediatric Spine Surgery Children S National Hospital
Depth Independent Internal Fingerprint Based On Optical Coherence Tomography

10385033 671928592842332 1427559840 N Jpg 374 960 Effective Communication Communication Public Speaking

Drainage Water Management Combined With Cover Crop Enhances Reduction Of Soil Phosphorus Loss Sciencedirect

Nanoscale Chemical Imaging By Photo Induced Force Microscopy Technical Aspects And Application To The Geosciences Otter 2021 Geostandards And Geoanalytical Research Wiley Online Library

Production Routes To Tailor The Performance Of Cellulose Nanocrystals Nature Reviews Materials

Direct Observation Of The Moisture Distribution In Calcium Aluminate Cement And Hydratable Alumina Bonded Castables During First Drying An Nmr Study Barakat 2020 Journal Of The American Ceramic Society Wiley Online Library

The Ubiquitin Proteasome System In Kidney Physiology And Disease Nature Reviews Nephrology

Quantum Machine Learning Using Atom In Molecule Based Fragments Selected On The Fly Nature Chemistry

User Interface Of The Workstation Software Download Scientific Diagram

Agronomy Free Full Text Digital Count Of Corn Plants Using Images Taken By Unmanned Aerial Vehicles And Cross Correlation Of Templates Html

Pdf Influence Of Capital Adequacy On The Growth Of Banking Sector In Bangladesh

Landing On The Spot Approaches To Outflow Tract Pvcs From Ecg To Egms To Intracardiac Echocardiography Hadjis Pacing And Clinical Electrophysiology Wiley Online Library

Adaptive Vision Inspection For Multi Type Electronic Products Based On Prior Knowledge Sciencedirect
Conventional Signs Military Symbols And Abbreviations Digital Collections National Library Of Medicine
Full Article When Media Health Stories Conflict Test Of The Contradictory Health Information Processing Chip Model

Ijms Free Full Text Hypoxia In The Initiation And Progression Of Neuroblastoma Tumours Html

Enterprise A Star Trek Art Star Trek Wallpaper Uss Enterprise Star Trek

Uss Enterprise Ncc 1701 In 2021 Uss Enterprise Ncc 1701 Uss Enterprise Enterprise Ncc 1701

Applied Sciences Free Full Text Zingiber Mioga Extract Improves Moisturization And Depigmentation Of Skin And Reduces Wrinkle Formation In Uvb Irradiated Hrm 2 Hairless Mice Html

Landing On The Spot Approaches To Outflow Tract Pvcs From Ecg To Egms To Intracardiac Echocardiography Hadjis Pacing And Clinical Electrophysiology Wiley Online Library

Enterprise Under Construction Star Trek Star Trek Starships Star Trek Ships

Capital Turnaround An 850 Seat Entertainment Venue In Navy Yard Opens This Summer Npr

Best Made Projects World History Lessons Map Lettering

Monkeys Mutant For Pkd1 Recapitulate Human Autosomal Dominant Polycystic Kidney Disease Nature Communications
Conventional Signs Chart 70x100cm
Geography Charts Scholars Labs

Evaluation Of A Realistic Cleansing Protocol For Preventing Discoloration Of Denture Resins Zoidis 2019 Journal Of Prosthodontics Wiley Online Library

Jcm November 2020 Browse Articles

High Quality Print Is Our Legacy Company Logo Business Branding Logo Design

Clinicopathological Significance Of Intelectin 1 In Colorectal Cancer Intelectin 1 Participates In Tumor Suppression And Favorable Progress Katsuya 2020 Pathology International Wiley Online Library

Crispr Technology Is Revolutionizing The Improvement Of Tomato And Other Fruit Crops Horticulture Research

Use The Nurtured Heart Approach As A Trauma Informed Approach American School Counselor Association

Integrated Biomass Thermochemical Conversion For Clean Energy Production Process Design And Economic Analysis Sciencedirect

Jcm Free Full Text Comparison Of Histological Sample Volumes Among Various Endoscopic Ultrasound Guided Biopsy Needles Html

Doors And Windows Symbols Architecture Drawing Architecture Blueprints Architecture Symbols

Koerner S Enterprise 2 By Enterprisedavid Star Trek Ships Star Trek Enterprise Star Trek Starships

Ijms Free Full Text Human Ipsc Based Modeling Of Central Nerve System Disorders For Drug Discovery Html

Drainage Water Management Combined With Cover Crop Enhances Reduction Of Soil Phosphorus Loss Sciencedirect

An Overview Of Micrornas Abstract Europe Pmc

Landing On The Spot Approaches To Outflow Tract Pvcs From Ecg To Egms To Intracardiac Echocardiography Hadjis Pacing And Clinical Electrophysiology Wiley Online Library

Pdf Phase I Study Of Tirabrutinib Ono 4059 Gs 4059 In Patients With Relapsed Or Refractory B Cell Malignancies In Japan

Clinical Characteristics Of Advanced Non Small Cell Lung Cancer Patients With Egfr Exon 20 Insertions Scientific Reports

Pdf The Clc K2 Chloride Channel Is Critical For Salt Handling In The Distal Nephron

Pdf Efficacy Of Wilderness Therapy For Young Adults A First Look

Vaccines Free Full Text Differentiation Of Capripox Viruses By Nanopore Sequencing Html

The Biological And Prognostic Significance Of Angiotropism In Uveal Melanoma Laboratory Investigation

Resident Performance In Basic Perioperative Transesophageal Echocardiography Comparing 3 Teaching Methods In A Randomized Controlled Trial Abstract Europe Pmc

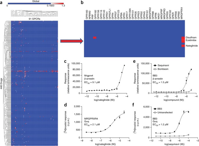
Presto Tango As An Open Source Resource For Interrogation Of The Druggable Human Gpcrome Nature Structural Molecular Biology

Our Easy Guide To 10 Common Oven Symbols Functions Oven Warming Oven Combination Oven

Nanomaterials Free Full Text Stabilization Of Calcium Oxalate Precursors During The Pre And Post Nucleation Stages With Poly Acrylic Acid Html

Deep Learning Methods To Generate Synthetic Ct From Mri In Radiotherapy A Literature Review Sciencedirect

Capital Turnaround An 850 Seat Entertainment Venue In Navy Yard Opens This Summer Npr
Bit Durg Topmost Engineering Management Institute

The Evolving Complexity Of The Collecting Duct Renin Angiotensin System In Hypertension Nature Reviews Nephrology

Universe Free Full Text The Metal Content Of The Hot Atmospheres Of Galaxy Groups Html






